To most of you, the name Eleanor Whitney probably doesn’t mean a thing – and why should it? She was a late Medieval woman about whom extremely little is known. She is not even known to have done anything particularly remarkable in her lifetime. We don’t even know when she was born, or when she died.
So who was she? Why am I writing about her? And why do I want to know who her mother was?
The reason why I want to explore Eleanor Whitney’s life and family is very simple: first, she may have been one of my ancestors. And even more excitingly, she may have been the great-granddaughter of Edmund of Langley, Duke of York via his daughter Constance, Countess of Gloucester! At least, that is what a number of sources (which I’ll talk about shortly) appear to suggest, albeit without providing much in the way of hard proof to substantiate as much.
A number of sources claim that Eleanor Whitney, who would go on to marry a Thomas Vaughan, was one of the daughters of Robert Whitney by one of his two (possibly three) wives. Robert Whitney was a Medieval gentleman – not a Sir as many sources claim, but still, the lord of the manor of Whitney-on-Wye, a small village on the Herefordshire border with Wales. His date of birth is unknown, but is commonly placed at around the 1430s. He certainly died by (but not long before) 6 October 1494, according to the abstract of his will. The vast majority of sources support the theory that he married twice, although there is a remote chance he was married a third time.
Until a few years ago, it was generally accepted that Robert Whitney’s first wife (whose name we’ll omit for now) belonged to a branch of the Vaughan family, a large network of Welsh lineages all presumably connected to Sir Roger Vaughan – who incidentally many sources claim (wrongly, according to Adam Chapman) to have been killed in 1415 at the Battle of Agincourt. However, recent research by Adrian Benjamin Burke found seemingly irrefutable evidence that Robert Whitney’s first wife was actually called Constance.
The deed from which this information was taken was signed by Robert Whitney himself on 8 October 1492, thus proving not only that he was alive at the time, but more importantly that the source is contemporary (the late 15th century being a notoriously bad period for records). The document reads: “…shall remain to the said Robert Whitney and his heirs by himself and the body of Custance [Constance] formerly his first wife, daughter of James Audeley, knight, lord Audeley, lawfully begotten, for ever to hold of the chief lords of that fee for services thereof formerly owed and customary…“.
Although the document does not explicitly say as much, there are several details we can definitely infer from this short passage. The first and most obvious one is that Robert and Constance were no longer married by 1492, when the deed was written. This very probably means that Constance had died by then (or else that her marriage to Robert had been annulled, which seems unlikely in view of the times and given the existence of issue from their marriage). The second, and perhaps more important piece of information is that Constance was Robert’s first wife, not his second/last wife, as many non-contemporary sources claim, and therefore that Robert had obviously been married at least once after Constance’s death (given that she is referred to as “his first wife”).
At some point after being widowed, Robert was married to a woman from the Vaughan family. Her name is variously given as Alice, Elizabeth or, though less frequently, Elsbeth. The source of the confusion may simply be phonetic. On this matter, I again rely on Burke’s meticulous research, which reads as follows:
The Welsh poet Lewis Glyn Cothi wrote a lengthy, yet sadly undated, epithalamium in tribute to the marriage of merch Tomas ab Rosser/Meistres Alis dewiser, [Mistress Alice, daughter of Thomas son of Roger] to Robert Whitney, Esq. Having established that Constance Touchet was Robert’s first wife, his marriage to the daughter of Tomas ab Rosser [Thomas ap Roger Vaughan of Hergest] must have occurred before the execution of the deed.
Various pedigrees and non-contemporary sources confused the first and second names of Whitney’s second wife. One pedigree referred to her as the daughter of Thomas Rogers, which seems to be an amalgam of her father and grandfather’s first names. This is likely due to the Welsh patronymic naming custom. Other sources called her Elsbeth and still others, Alice. As for being called Alice, perhaps the transition of her first name went something like: Elisabeth > Elsbeth > Eliz’ > Alis > Alice. The first name of Robert Whitney’s widow was Elizabeth. This is proved by the record of the granting of the administration of the estate of Robert Whitney, Esq.
The will of Robert Whitteney esq., of the parish of Whitteney was granted to Elizabeth his relict and James his son. James appeared at Hereford on 27 September when he was granted to administer and power was reserved for Elizabeth to administer at a later date.
The question must be asked, however, whether Alice Vaughan was his second wife and Elizabeth his widow was yet a third, previously unidentified wife? The range of documents examined for this article make no mention of a distinct third wife, and the confusion surrounding her Welsh name and the irregularities of medieval English script and spelling suggest to me that Alice, whose marriage to Whitney was described by Cothi, and Elizabeth, his widow, were in fact one and the same.
In the absence of contemporary information to suggest otherwise, I believe Burke’s theory that Alice (or Elizabeth) Vaughan were the same person is very probably correct. As he says, although her date of death is not known, she was certainly alive in May 1525, when the record granting her the administration of her husband’s will was dated, some thirty years after her husband’s death. Unless she lived to be over ninety, as Robert Whitney died in the early 1490s being approximately sixty years of age, it follows that his widow Alice/Elizabeth was in all likelihood somewhat younger, possibly by upwards of a decade.
The identity of Alice/Elizabeth’s mother is contested; some sources mention her mother was Jane Trussell, while others state she was the daughter of Ellen Gethin, known in popular culture as Ellen the Terrible. On the other hand, the identity of Alice/Elizabeth’s father is well documented, for he was none other than Thomas Black Vaughan (son of the aforementioned Roger Vaughan who many wrongly say was killed in Agincourt). Thomas was probably born around the year 1400, given that the earliest contemporary document that mentions him, dated 1422, records him as the constable of the castle of Huntingdon (about two miles from his family seat at Hergest, on the Welsh border). Between 1453 and 1454 he received three lordships (Brecknock, Hay and Huntingdon itself), but in spite of these favours, Thomas Vaughan does not seem to have been regarded as a fully trustworthy supporter of the House of Lancaster, for in 1457 he and some of his kinsmen were granted a general pardon by the Coventry Parliament. This has been interpreted as an indication that the advisers of the weak Henry VI hoped to prevent Vaughan and his associates from joining the ranks of Richard, Duke of York, who had gathered much support in the Welsh Marches. The bribe must have worked, for in 1460 Thomas Vaughan was given a commission to seize the castles and manors of the Duke of York and the Earl of Warwick in Elvell, Melenith, Gwerthrynion and the Herefordshire border. The following year, Vaughan was appointed receiver of the three lordships during the minority of the heir to the duchy of Buckingham. However, the Vaughans were by then eminently Yorkists at heart, and despite these grants, Thomas and his brothers eventually joined the Yorkist party by 1467. Thomas Black Vaughan was still a fervent supporter of the Yorkist cause when he was killed at the Battle of Edgecote, near Banbury, Northamptonshire in July 1469.
From a genealogical viewpoint, Black Vaughan’s death in 1469 can only mean that his children, (including his daughter Alice/Elizabeth, who was the become the latter wife of Robert Whitney prior to 1492), must have been born at the very latest in 1470. There is no way of knowing of course how close Alice/Elizabeth was in age to her future husband, but if she was indeed younger than Robert (as her date of death would seem to suggest) and had been born well before 1469, then it is not unreasonable to suggest that she may have been born sometime in the 1440s or 1450s, which would still make her a good ten or twenty years her husband’s junior.
Let’s go back to Robert Whitney and his family. Robert is known to have had a number of children, though their names vary from source to source, as does their birth order (or indeed approximate year of birth). As far as I know, there is no contemporary evidence that proves how many children he had or indeed what all their names were, but I’d be happy to be proven wrong! This blank in his family history of course leaves much room for speculation as to who his children’s mother may have been. Many sources affirm that all of Robert’s children were born to his first wife – though the same sources claim Constance was the second wife, which we now know to be untrue. Most sources also seem to agree that Robert had a daughter called Joan, who later married Roger Vaughan of Talgarth, another member of the extended Vaughan family. Those same sources claim Joan was Constance’s daughter. Many of the said sources give varying accounts as to which of Robert’s other children were born to which wife, and so – if we are to hazard a guess – we need to look at the hard facts, if not to reach a solid conclusion, then at least to make an educated guess.
Robert Whitney’s son and heir was called James, and there is general consensus among academics that he was born during Robert’s marriage to Constance. The name James does not appear to have been used by the Whitney family prior to this period, which is why it cannot be a coincidence that it was also the name of Constance’s father, James Touchet, Baron Audley (c.1398-1459). A staunch Lancastrian, Touchet had been a distinguished veteran of the Hundred Years’ War and was killed at the Battle of Blore Heath in 1459. It follows, therefore, that Whitney and his wife would have chosen his name for one of their sons.
To the best of my knowledge, no solid proof has been put forward as to the real identity of Robert Whitney’s other children, and while we may never find the answer, I think there is strong evidence to suggest that Constance also gave birth to at least a third child: my (purported) ancestor Eleanor Whitney.
My reasons for assuming this are that, like James, the name Eleanor is not found in any of the genealogies of the Whitney family to which I have had access. Nor does it seem to have been a popular name prior to the 1450s among the Vaughan family, to which as we’ll remember Robert Whitney’s widow Alice/Elizabeth belonged (although one might wonder if the name of Ellen the Terrible or indeed her daughter-in-law Elinor Wogan, wife of Walter Vaughan of Bredwardine, may have served as an inspiration…?). Perhaps more importantly, however, is the fact that Eleanor was the name of Constance Touchet’s mother. And if Robert Whitney gave the name of his father-in-law to his son, it follows that he too may have given his mother-in-law’s name to his own daughter. Theophilus Jones, in his non-contemporary opus A History of the County of Brecknock, states that Thomas Vaughan married Elinor, d[aughter of] Sir (sic) Rob[ert] Whitney by a d[aughter of] L[or]d Audley. While Jones’s work is not without its inaccuracies (the story of Roger Vaughan being slain at Agincourt is once again mentioned), it does cite “a pedigree preserved in the family” as his primary source for the family trees it features.
Robert’s first wife Constance Touchet was one of the daughters born to James Touchet, Baron Audley and his second wife Eleanor Holland (his first wife being Margaret de Ros). The couple obtained a marriage licence on 14 September 1430, during the minority of Henry VI, having been dispensed because they were related within the 3rd degree of affinity (i.e. they were related to each other spiritually, but not by blood). James Touchet’s first marriage had also been dispensed, albeit because he and Margaret were related within the prohibited degrees of kindred (i.e. they were related by blood).
No such provision seems to have been made for either of his son-in-law Robert Whitney’s marriages to Constance or Alice/Elizabeth. This can mean that the records in question have not survived, or else that he was not related by blood or affinity to either of his wives (as seems to be the case if one believes the multiple Whitney, Touchet and Vaughan genealogies online). But what of his daughter Eleanor’s marriage? Can it shed any light on who her real mother was?
Eleanor Whitney, the main character in this complicated saga, married Thomas Vaughan on an unknown date sometime during the second half of the 15th century. Thomas was the son of Walter Vaughan and Elinor Wogan, and therefore a grandson of the same Roger Vaughan who was killed at the Battle of Edgecote in 1469. In other words, he was a first cousin of Alice/Elizabeth Vaughan, Robert Whitney’s second wife.
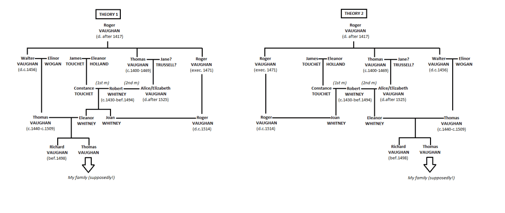
So, in view of Eleanor Whitney’s marriage to Thomas Vaughan, we are looking at two different theories, depending on who her mother was:
- If Eleanor’s mother was Constance Touchet, and Alice/Elizabeth Vaughan was her step-mother, then it follows that when she married Thomas Vaughan, she was marrying her stepmother’s first cousin (or perhaps she married Thomas Vaughan and then his cousin Alice/Elizabeth later married his widowed father-in-law Robert Whitney).
- If Eleanor’s mother was Alice/Elizabeth Vaughan, then it follows that Thomas Vaughan was her first cousin once removed, a close enough relationship to warrant a marriage dispensation for reasons of kindred. No such dispensation seems to exist, though this cannot be taken as conclusive evidence that they were not indeed related to each other.
There is perhaps an additional piece of the jigsaw which may support the firstof these two theories. One of Eleanor’s sons, Richard Vaughan, seems to have been knighted at Tournai in October 1513, when he would have been about eighteen years of age at the very youngest (he was later appointed Sheriff of Herefordshire, retaining the post between 1530 and 1541). This means that Richard must have been born, at the very latest, in the late 1490s, but may have been born earlier. If he was, say, born in the 1470s or even the 1480s, his mother Eleanor would necessarily have been born approximately two decades before him at least; in other words, Eleanor must have been born in the 1450s or 1460s. Such a time span seems to be more consistent with Constance Touchet’s estimated year of birth (circa 1430s) rather than with Alice/Elizabeth Vaughan’s estimated year of birth (which, as mentioned, is unknown, but considering she died after 1525, she would have been nearing her 90th year had she been born anywhere close to 1440…).
In conclusion: while we may not have conclusive evidence to pinpoint Eleanor Whitney’s true parentage, I believe the evidence strongly suggests that her mother was in fact Constance Touchet, based on the following arguments:
- Eleanor was probably named in honour of her maternal grandmother, Eleanor Holland, Lady Audley.
- No evidence exists to support the fact that her marriage to Thomas Vaughan received a dispensation – which would have been necessary had she been marrying her mother’s first cousin.
- At least one of Eleanor’s children was born by the late 1490’s, if not earlier, setting her estimated year of birth in about the 1450s/1460s, which would make it perfectly plausible for her mother to have been born in or around 1430, as is likely to be the case for Constance Touchet.
Even if you are not an expert on this part of history or the Vaughans, I’d love to hear your thoughts on my pet theory about Eleanor Whitney’s parentage. If you have additional information, access to contemporary sources or else think I may have overlooked an important piece of evidence, please drop me a comment or send me an email.
And for those of you wondering, my line to Thomas Vaughan and Eleanor Whitney presumably comes through their son Thomas, who married a daughter of Richard Parry of Poston. Their presumed son William Vaughan married one of kinswomen, whose first name is unknown, but she is known to have been one of the daughters of William Vaughan of Claus. Their alleged son, another Thomas, is my (proven) 12x great-grandmother Sybil Vaughan’s father.

